Although we usually refer to ourselves as “human beings,” the truth is, if we closely analyzed our behavior, we’d likely describe ourselves as “human doings.” Often the admonition of “don’t just sit there, do something” spurs us to action — without a lot of thought to what we’ll do. But “improving” a process may waste precious resources without bringing significant organizational benefit, and hastily implementing a strategy may create unintended consequences that may make things worse!
At Boeing, a major aerospace company, a team leader and his R&D group recently found themselves in uncharted territory as they faced a new project. They needed to create a leadership infrastructure to bridge the learning that happens in the workplace with more structured classroom learning. The framework would span multiple organizations, missions, locations, and personnel. The temptation to leap into action was hard to resist. But the project team realized that taking the time to develop an implementation strategy would help them to be more effective in the long run. In order to do so in a systematic way, they chose to develop an Operational Strategy Map to guide their efforts.
The Operational Mapping Methodology
Developing a map of strategy isn’t a new idea. Most organizational improvement methodologies (such as total quality management, reengineering, and the balanced scorecard) recommend some form of mapping in order to facilitate understanding of an organization and its processes. All mapping methodologies have benefits as well as limitations. Because maps are necessarily a representation of reality — and not the reality itself — it’s important to choose a framework that captures the essence of the system in a way that helps the organization most effectively navigate through the unfolding strategy.
The Operational Strategy Mapping (OSM) framework synthesizes elements from three disciplines — system dynamics, skilled facilitation, and balanced scorecard—to create a process and product that can enhance the creation and implementation of organizational change efforts (see “Operational Strategy Mapping”). Using OSM, a strategic planning and implementation team clearly articulates what the strategy should accomplish, how it works, and what unintended consequences might result. In the process of developing the map, team members generate understanding of, and commitment to, the overall plan.
System Dynamics. OSM uses system dynamics mapping and its underlying paradigm of the world. System dynamics incorporates two different visual languages: causal loop diagrams and stock and flow maps. In order to quickly get up to speed on the terminology and launch into the mapping process, groups may begin with causal loop diagrams. Causal loops can be extremely useful for eliciting important interdependencies that will impact and be impacted by the strategy.
Because OSM requires exploring questions such as “How does/will it work?” the strategy team will eventually need to build stock and flow maps to generate this “operational” focus. Although doing so may initially require a little more effort than creating causal loops, the value derived from this additional effort of differentiating between conditions and activities that change those conditions will dramatically increase the rigor and quality of any strategy discussions. Using stock and flow maps, groups can look at the factors inherent in the strategy that may contribute to unintended consequences during implementation.
OPERATIONAL STRATEGY MAPPING

The Operational Strategy Mapping (OSM) framework synthesizes elements from three disciplines — system dynamics, skilled facilitation, and balanced scorecard—to create a process and product that can enhance the creation and implementation of organizational change efforts.
The paradigm of system dynamics asks us to move from thinking about our organizations in terms of one-time events and isolated functions to considering them in terms of continuous, dynamic, integrated processes. To implement OSM, a team needs to look at the strategy as something that will unfold over time, with natural ebbs and flows, and will likely require adjusting in terms of the magnitude and timing of different elements. The system dynamics approach also suggests the need to identify forces that might slow or impede implementation. It offers guidance in predicting natural delays in the system; knowing about these delays is vital to generating an effective implementation plan.
Skilled Facilitation. Skilled facilitation, based on the work of Roger Schwarz, provides the framework for the process of building OSMs. It offers tools for assessing if the appropriate stakeholders are involved, how effective the group dynamics are, and how to facilitate conversations around building and testing the usefulness of the map. Because skilled facilitation applies an explicit approach to developing shared mental models (both about the content of the project and the group’s process), it is a natural fit with the system dynamics approach to mapping.
The Balanced Scorecard. The third discipline built into the OSM methodology, Kaplan and Norton’s Balanced Scorecard (BSC), has become popular for helping businesses and public-policy organizations build and revise visual strategic “bubble maps” as part of an ongoing, iterative learning process. The BSC’s four quadrant perspective — Financial, Customer, Internal Processes, and Learning — provides a useful guide for ensuring that the strategy map covers the organization’s different facets. (Although not all OSMs cover the four quadrants, groups should be conscious about choosing to eliminate one or more quadrants from the map.) However, the stock and flow language is better able to depict how processes work than “bubble maps” and can serve as the basis for computer simulation at a point in the future if the team finds this additional step helpful.
The steps for building an OSM are the same as those described for the BSC. In their book, The Strategy Focused Organization (Harvard Business School Press, 2000), Kaplan and Norton describe strategy management as following four principles:
- Translate the Strategy to Operational Terms
- Align the Organization to the Strategy
- Make Strategy Everyone’s Everyday Job
- Make Strategy a Continual Process
As you’ll see, the distributed learning team at The Boeing Company followed these steps as they developed and used an OSM.
Building an OSM at Boeing
The Boeing Company is an organization widely distributed across geographies, business segments, and product lines; it also includes several engineering disciplines. The decision to sponsor a leadership initiative in the company reflected an understanding that, although the culture focused primarily on formal learning events, more than 80 percent of learning and leadership development occurred on the job. The “Workplace Leadership Initiative” would integrate formal and informal learning and would support participants in pursuing their individual learning agendas on their own time. In turn, employees would contribute their own content/expertise through a personalized web site and a community space that would be integrated into the leadership program’s learning experience. Putting together the various pieces of the program was a challenging opportunity. The development team decided to create an Operational Strategy Map to help them “mentally simulate” how they might execute the initiative.
Translating the Strategy to Operational Terms. The first phase of developing the OSM was to get background information on the project and develop a “strawman” map of the strategy. Getting background information usually requires phone interviews with a few stakeholders/experts. This interviewing process serves two purposes: (1) Gathering information from throughout the system of interest, and
(2) Generating understanding and commitment from the stakeholders for the process and subsequent map.
For this project, the team leader possessed the knowledge to provide enough input for the initial map.
The team leader was concerned about the following areas of execution: creating the initial workplace leadership system, generating enthusiasm among potential users, and building support among senior managers (who might not be users, but who would likely encourage or discourage the use of the system among their staff). He had several hypotheses about how the system might work, but felt that the OSM process would force him to better articulate those assumptions, integrate the team’s assumptions more effectively, test the accuracy of the combined assumptions, and ultimately communicate them to management.
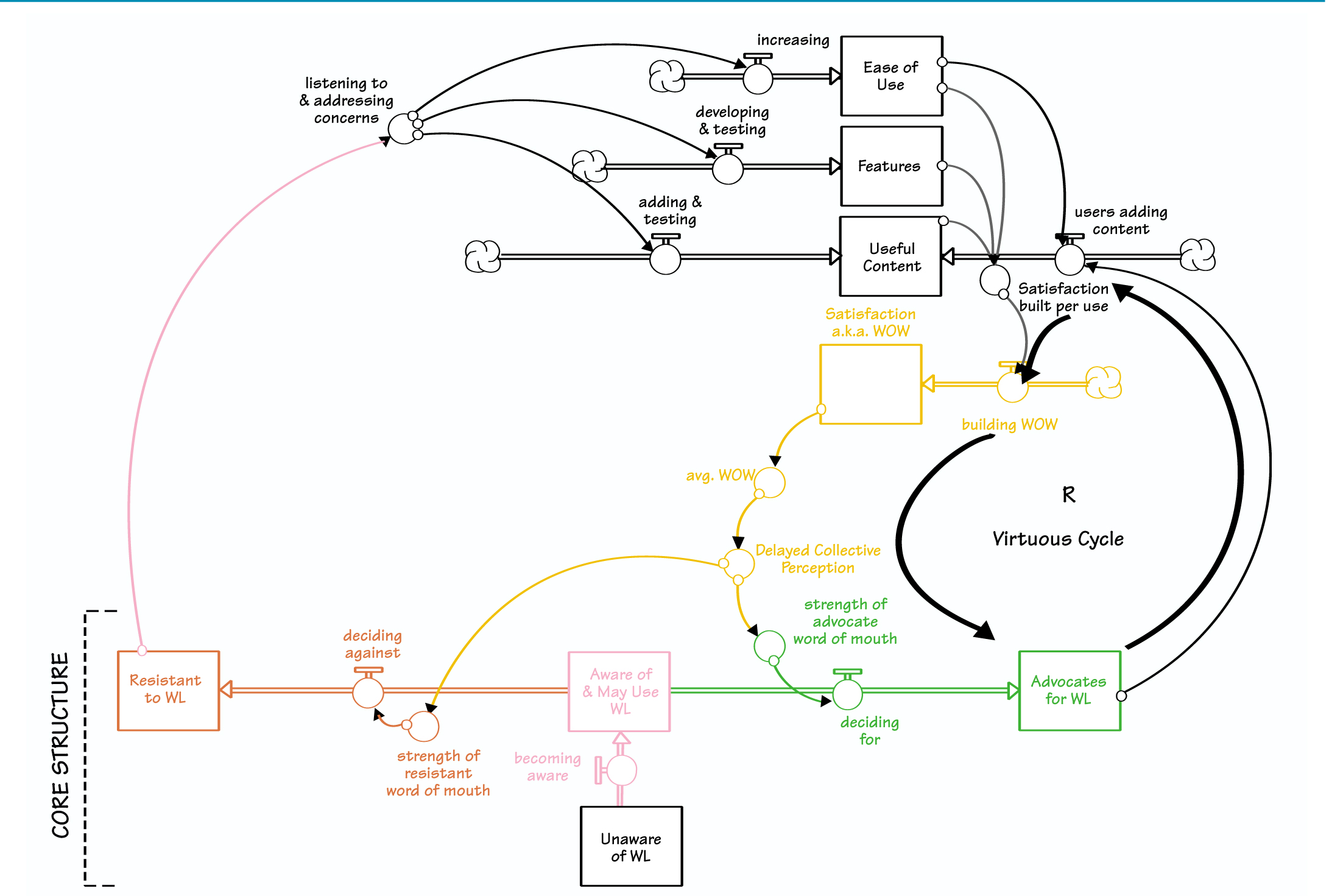
Based on initial conversations, the group chose to focus the core structure of the map on the system’s end users. In this case, the core structure (often referred to as the spinal cord or main chain of the model) assumes that users can move from being Unaware of the WL (abbreviation for “Workplace Leadership System”) to being Aware of and May Use WL. (See the section labeled “Core Structure” in the diagram “A Virtuous Cycle” on p. 4.) After experiencing the Workplace Leadership System, they might become an Advocate for WL — or they might become Resistant to WL.
The stocks and flows visually represent the movement of people from one state to another. The stocks (boxes) are the accumulation of people (how many in each state at any point in time), and the flows (circles) are the processes that advance people through the various stocks. The initiative would need to carefully manage the movement from Unaware to Aware and then ensure Advocates were generated while simultaneously limiting the flow into Resistant to WL. The team spent hours further defining attributes associated with the stocks: What type of person was in each stock? Is there a better name for the stock? Is there anything missing in the main chain?
After focusing on the stocks, the team was ready to begin thinking through strategic implications by analyzing what might drive each of the flows. They quickly realized that they couldn’t directly affect the stocks — they needed to design policies directed toward the processes that move people from one state to another. The group determined that they could have a direct impact on awareness by having focus groups and other public relations-type events. People would move into the Advocates stock through word-of-mouth; their experience with the WL system would influence the level of Advocates and Resistant folks, because the more positive the experience, the faster the rate of acquiring new Advocates.
As always happens, the team identified weaknesses in the draft map’s assumptions. Foremost among these was the map’s aggregation of the learning initiative’s attributes into a single stock. The team suggested three categories of attributes: Useful Content, Features, and Ease of Use. The discussion around the development of these features was heated. Through it, the team found an appreciation for the level of precision that OSMs bring to what’s often a fuzzy process.
As a result of the conversations to improve the assumptions in the map, the team identified a virtuous cycle they wanted to set in motion. An important element of the Workplace Leadership System is users’ ability to add their own content, wisdom, and expertise—and Advocates would likely contribute the most. The greater the content that the program has to offer, the greater participants’ overall satisfaction will be (the team called this the “Wow!” effect). High levels of satisfaction in turn create more Advocates. A nice loop to get going! The team realized, however, that a limit to growth for this loop would be the ease of use. If it’s not easy to add content, then Advocates probably will not do so, making it difficult to set the cycle into motion.
The team found that the mapping process surfaced a dark side of implementation that they hadn’t consciously discussed before: the buildup of folks resistant to the initiative. At first, the group was dismayed to think about the potential for Resisters to develop in
A VIRTUOUS CYCLE

An important element of the Workplace Leadership System is users’ ability to add their own content, wisdom, and expertise. The greater the content that the program has to offer, the greater participants’ overall satisfaction will be. High levels of satisfaction in turn will create more Advocates.
the organization. But after some discussion, they realized that because they now knew the possibility existed, they could look out for it.
Further, they decided that if budding Resisters were identified early enough and were listened to, two things would happen. First, they would likely have feedback that would improve the overall system. More importantly, they might move over into the stock of Advocates. The team believed that people who cared enough to be Resisters could become strong Advocates — the energy would just be directed differently. The team referred to this as an aikido approach to resistance: Rather than push directly back against critical feedback (the natural tendency of a design team), they would redirect the energy behind the criticism — and apply it to improving the product. The team also strongly believed that the process of listening would generate Advocates.
The group developed a large wall hanging with crisp high-resolution graphics. Over the course of a couple of weeks, they used the map in their meetings and presented it to managers and other stakeholder groups within Boeing. In discussions and presentations, team members were able to walk up to the map, point directly at the area of strategy they were describing, and quickly get everyone’s reactions.
As a result of these meetings, the map was modified slightly — yet the core structure remained the same. The team found they could present the map without the aid of the project consultant. In that sense, they owned the map, its assumptions, and the implications it had for their strategy — it provided a common framework that guided their discussions.
Aligning the Organization to the Strategy. The second step in the process is to align the organization to the strategy. The team did so by using the map to develop a team project plan. They focused on the flows in the map and assigned tasks to different individuals. Although the group could have used sophisticated project planning software, for this effort they imported snapshots of map segments into Excel worksheets and added roles and responsibilities (see “The Project Plan”).
Results from the Initiative
The project is still underway, but the team has already reaped several benefits from developing the OSM. The most significant impact is that the team focused their early effort on a seven-day process to set in motion a virtuous cycle around the project. The goal of this experiment was to learn as quickly as possible about potential Advocates and Resisters. The team tested the initiative’s ease of use, features, and useful content in order to assess the “Wow!” factor, identify the number of individuals in various categories, and analyze the quality of their experience in moving to being an Advocate or a Resister.
As a result of this exploration, the team reconceptualized the project’s web interface. If they hadn’t learned from this experiment with setting a virtuous cycle in motion, they might have wasted a large portion of their 2005 budget in trying to implement a system without thoughtful consideration of Advocates and Resisters.
The team was pleased to find that the map was still valid even after the shift in emphasis. This process confirmed that the level of aggregation was sufficiently useful, that is, it allowed them to examine the implications of their implementation strategy at a high level, without becoming so specific that they needed to modify the map every time they made minor modifications to the actual program.
Making Strategy Everyone’s Everyday Job. Another result of the OSM process was that the team developed a shared language. This terminology improved the quality of conversations, because it made implicit assumptions about the strategy explicit. It created an environment for making
THE PROJECT PLAN

The team developed a project plan by focusing on the flows in the map and assigning tasks to different individuals. They imported snapshots of map segments into Excel worksheets and added roles and responsibilities.
strategy everyone’s everyday job. When people pointed to a piece of the map to describe the impact of a certain proposal, everyone understood what they were referring to. Having a shared language also had the unintended benefit of increasing camaraderie.
In most cases of strategy development, management knows the underlying assumptions, but the implementation team is left in the dark. The OSM process integrates assumptions from the entire team. The group as a whole owns the strategy, the implementation, and of course, the results. Talk about empowerment!
Another benefit of the process was that the team found it easier to be brutally honest during implementation. For example, as word of the Workplace Leadership Initiative spread during the development of the map, the team not only heard from folks with a favorable impression of the project but also from those with an unfavorable view. In other circumstances, the group might have filtered out the negative input. But because the map suggested that they pay attention to potential resisters, and that by doing so they could generate a positive trend, the team accepted the early criticism and incorporated some of the constructive comments in their implementation plan.
Making Strategy a Continual Process. As part of continual learning, the Boeing team may choose to go into more detail in some areas of the map. They are exploring the potential benefits of developing simulation models of certain aspects. Further, the group may build additional maps or revise the current one. Even so, they will continue to use the OSM they’ve developed in building and implementing strategy for months to come.
Using the Methodology in Your Organization
If you’d like to use an Operational Strategy Map to help guide your strategic planning and implementation, here are a few things we’ve learned:
- You won’t get the map perfect the first time. The process of building the map is where the learning is. Create a prototype (what we’ve called the “strawman map”) as quickly as you can. Then let the strategy development team critique, modify, and ultimately own it. The process of their owning it will make it better. Trust us!
- Identify as quickly as possible the “main chain” of the map. Use the main chain to ask questions about how the system in question works and what might be some unintended consequences of any activities.
- Focus on analyzing the major dynamics in the map. In the case described here, the team focused on the major virtuous cycle for a week. They asked questions about it, tested its usefulness and likelihood of occurrence — and in the end, they developed a whole new approach to the overall project.
- Fit the map on one page if you can. The Boeing team struggled on occasion as it tried to add nuances to the map that added complexity. The understanding generated from these incremental add-ons was usually minimal. You can always create separate maps of more detailed processes at a later date.
- Once the strawman map has been developed, modify it only in the presence of the whole team. Otherwise, you will not have the buy in needed to implement any new insights. Plus, you’ll likely miss something important when making the change.
- Develop simulation models only to the point where doing so provides an adequate return for the time and money invested. The process of simulation modeling is often a laborious one; it may take months to develop a reasonably sophisticated computer model of the strategy. The siren call of “We’ll find the answer” often tempts teams to try to develop the Mother of All Models. But this quest can become a journey of diminishing returns, in that simulation modeling may not generate enough additional insight to be worth the investment. The team in this article will develop a few small models to deepen and refine their understanding of implementation dynamics.
The OSM methodology holds potential for all organizations. The process of developing a simple, one page stock and flow map of the organization’s strategy generates strategic insight and commitment to implementation. If your organization has been struggling to execute its strategy — or even to develop a good one — you will find building an OSM useful. It’s a perfect tool to get everyone on the same page so that when you come to a fork in the road, you’ll be more likely to take the better path.
Chris Soderquist (chris.soderquist@pontifexconsulting.com) is the founder of Pontifex Consulting. He consults to organizations and communities in order to build their capacity to create and implement sustainable, high-leverage solutions to their most strategic challenges. Mark Shimada (mark.s.shimada@boeing.com) is a program manager in The Boeing Company’s Leadership Development and Functional Excellence Group. He supports his peers to accelerate business results through extraordinary leadership development programs.
NEXT STEPS
- If you’re not ready or in a position to apply the OSM framework to organizationwide strategic planning, use it with any new project or initiative. By doing so, you will practice with the tools, develop a detailed understanding of the process from start to finish, come up with a robust implementation plan, and surface unintended consequences.
- If your organization already has a well-articulated strategy, analyze it from a stock and flow perspective. What are the stocks? What are the flows? What processes move items or people from one stock to another? Looking at the strategy in this way can help you improve policies or interventions by focusing on areas where you can have a direct impact — the flows — rather than trying to directly affect the stocks, an activity that will likely be futile.
- As you examine stock and flow relationships, look for places where you might kick into action or remove barriers to virtuous cycles. These are areas where success builds on success. Also be on the lookout for vicious ones — where failure feeds on failure.
—Janice Molloy